English
首页
机构介绍
研究中心
重点实验室
主任致辞
学术网络
学术委员会
组织机构
荣誉奖励
中心剪影
联系我们
研究团队
全职学者
特聘专家
兼职人员
硕/博士生
部分校友
研究领域
能源供应与投融资
能源需求与效率
能源市场与碳市场
气候与环境变化
能源安全与预警
绿色供应链
能源建模与系统开发
最新成果
创新群体年报
研究简报
期刊论文
学术著作
年度预测报告
研究报告
工作论文
油价预测
专刊征稿和出版
科研项目
基金课题
国家科技计划
中央企业课题
国际合作课题
其他课题
新闻动态
中心新闻
每周能源新闻
新浪微博
腾讯微信
友情链接
学术活动
会议通知
学术活动预告
学术期刊
专家观点
研究小组动态
招生招聘
研究生招生
研究生培养
研究生课程
本科生夏令营
博士后招聘
教师招聘
其他
研究报告
创新群体年报
研究简报
期刊论文
学术著作
年度预测报告
研究报告
工作论文
油价预测
专刊征稿和出版
您当前的位置:
首页
|
最新成果
|
研究报告
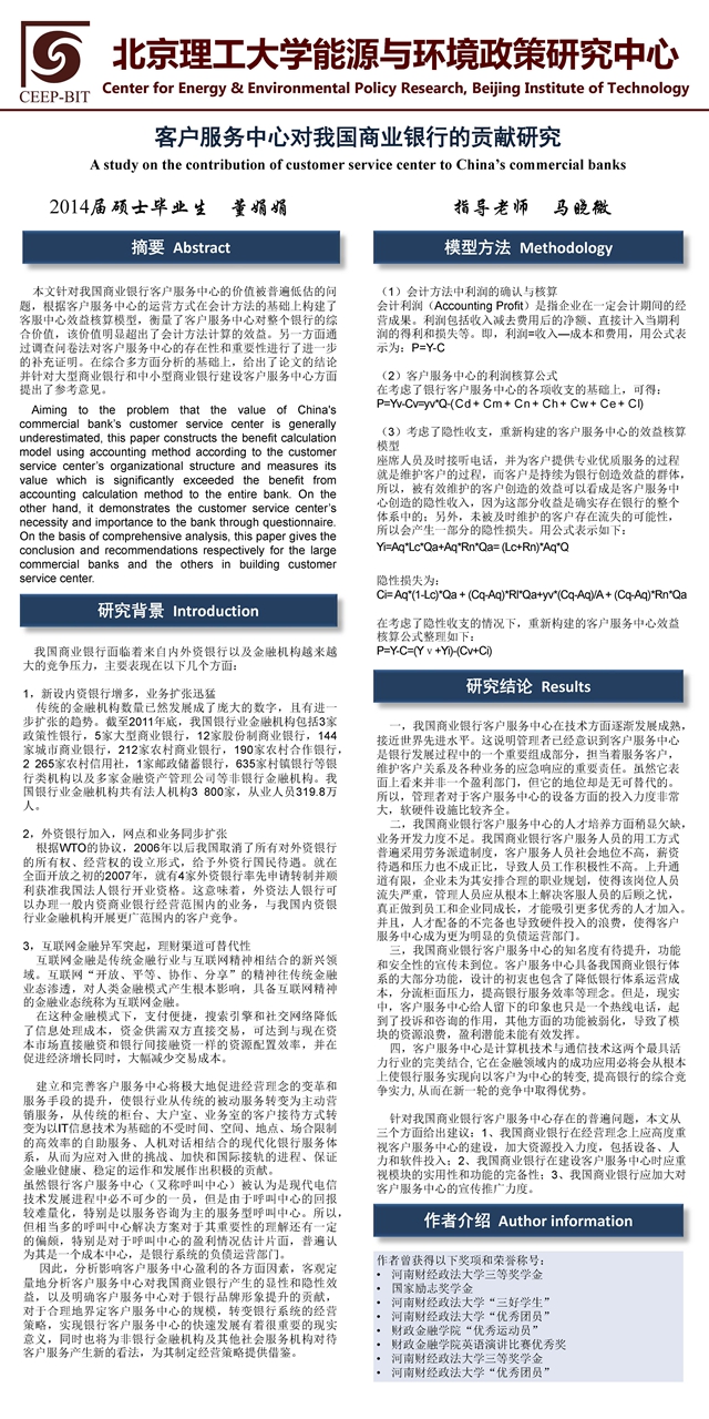
| 客户服务中心对我国商业银行的贡献研究
客户服务中心对我国商业银行的贡献研究
作者:董娟娟 来源:董娟娟 日期:2014-06-18
分享到
QQ空间
新浪微博
腾讯微博
微信
26.6K